
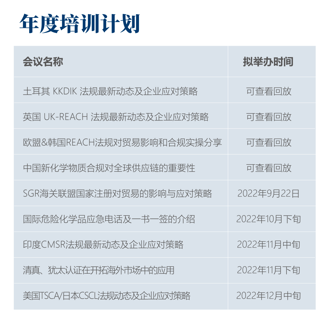
报名倒计时!明天下午2点,以勒标准联合五矿商会共同举办的全球化学品管理系列法规的第五场——SGR海关联盟国家注册对贸易的影响与应对策略正式开讲!
我们邀请到行业资深专家与各位企业朋友共同探讨SGR海关联盟国家注册对贸易的影响与应对策略!敬请期待。
▌活动时间
2022年9月22日 下午 14:00-16:00
▌报名通道
扫描二维码立即报名参会
▌会议议题
▷ SGR法规背景解读;
▷ 中国与欧亚经济联盟的贸易情况介绍;
▷ SGR认证流程及周期;
▷ 最新实操案例分享。
▌主讲人
李丹妮
杭州以勒标准技术有限公司 国际化学品法规专家
在化工相关领域拥有多年研发、质量管理等从业经验。熟悉欧盟REACH法规、韩国K-REACH法规、土耳其KKDIK法规等全球各国化学品相关法规,拥有丰富的注册服务经验和全面的化学分析能力。作为一名专业法规技术咨询师,现已为国内上百家企业提供了合规方面的咨询服务,协助企业根据出口地区法规和物质情况制定合规应对方案,为数十家企业完成了不同国家的注册认证服务。
若企业目前有涉及到欧亚联盟五国(俄罗斯、哈萨克斯坦、白俄罗斯、吉尔吉斯斯坦和亚美尼亚)出口贸易以及需要完成海关联盟国家注册证书(SGR)欢迎联系杭州以勒获取专业高效的合规方案,保障后续贸易的顺利进行。

9月22日(周四) 14:00-16:00 小鹅通平台
扫描二维码报名参会
提醒:提前完成报名才能进入会议哦~
报名操作流程如下
↓↓↓ 往期培训可点击查看回放 ↓↓↓
第一场:土耳其KKDIK法规最新动态及企业应对策略
第二场:英国UK-REACH法规最新动态及企业应对策略
第三场:欧盟&韩国REACH实操案例及企业应对策略
第四场:中国新化学物质合规对全球供应链的重要性
※ 以勒申明:
本文内容由以勒标准翻译整理。以勒标准尊重知识产权,如转载内容涉及版权问题,烦请联系我们及时处理。翻译/整理不易,凡转载或引用本网站内容,请注明来源:杭州以勒标准,感谢您的支持!更多法规资讯实时跟踪,可搜索“以勒标准”官方微信公众号,获取第一手法规资讯,掌握最佳贸易时机!

0571-8519 0521
157875742
infor@jirehstandard.com